DoDAF

DoDAF

Build intelligent architectures

The Department of Defense Architecture Framework, or DoDAF, “defines a way of representing an enterprise architecture that enables stakeholders to focus on specific areas of interest in the enterprise while retaining sight of the big picture.” (DoDAF Viewpoints and Models.) Whether or not you need to use DoDAF in your work, it’s reassuring to know that you can, if you have to. Vitech tools expertly handle all DoDAF viewpoints as natural byproducts and extensions of good systems engineering. And with Vitech methodology, you’re guided to build intelligent architectures through a strategic application of good MBSE.

Use Vitech tools to work with confidence in a DoDAF environment:

  • Benefit from native support for DoDAF viewpoints.

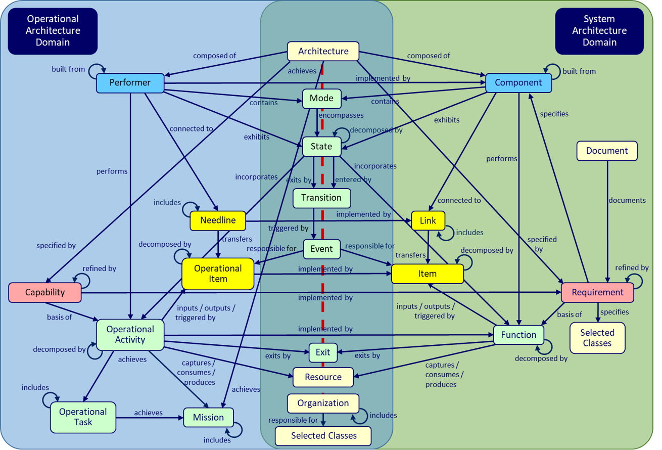
    Too often, documentation comes at the expense of engineering. This is true for many architecture initiatives as teams pause their engineering efforts, produce the required framework artifacts, and then resume the engineering. The result is disjoint views sitting on a shelf (or a digital repository) with little correlation to the real engineering effort—a high expense, low value way of applying architecture frameworks. Vitech tools leverage DoDAF as a native complement to good systems engineering, each viewpoint another integrated perspective on your system of interest. Focus on good systems architecting, and leverage the power of the tool to autogenerate the views you need when you need them.

  • Seamlessly integrate DoDAF viewpoints with requirements, analysis, and V&V.

    Vitech tools rest on the bedrock of a fully integrated systems metamodel. This means any DoDAF views you generate are based on an integrated architecture—allowing you to move beyond disjoint constructs and views, while still conforming to DoDAF standards. Even better, the fundamental concepts of requirements, behavior, and physical architecture from the system architecture space are reflected in the operational architecture space. Aligning the fundamental mental model while adapting to the specific architecture framework terminology reduces the learning curve while providing the full power of DoDAF.

  • Perform beneficial trade studies.

    Exploit new opportunities by performing beneficial trade studies between business strategies, system architecture design strategies, and implementation strategies in a single integrated executable model. Move as far upstream as you wish, choosing to address system, mission, or portfolio. Expand your trade-space effectively with full executability and complete traceability, bringing the appropriate degree of rigor to your exploration of engineering, architecture, and business alternatives.

  • Generate views and work products on demand.

    With Vitech software, expand your perspective to leverage many architectural framework viewpoints with no additional effort. Your systems engineering environment automatically produces any of the 50+ DoDAF views. Formal specifications, test plans, diagrams, internal metrics, on-demand queries, design integrity checks—all are autogenerated from your project repository, reflecting the latest engineering with guaranteed consistency.  Flexible in their implementation, these views evolve as your architecture matures, seamlessly supporting your efforts throughout the lifecycle. And, you can customize diagram formatting to create just the emphasis you need for a given audience.

  • Validate your architecture with ease.

    Use Vitech tools to validate your architecture through the integrated execution of operational system models. Directly execute your models with push-button ease, obtaining dynamic analyses of architecture performance. Rapidly verify dynamic integrity and evaluate candidate solutions to minimize cost and maximize insight.